2018年贵州自考法学类商法原理与实务模拟试题及答案一
2018年自考法学类商法原理与实务模拟试题及答案一
一、单项选择题(本大题共30小题,每小题1分,共30分)
在每小题列出的四个备选项中只有一个是符合题目要求的,请将其代码填写在题后的括号内。错选、多选或未选均无分。
1.下列属于商法调整范围的是( )
A.法定代理人追认限制民事行为能力人订立的专利权转让合同的效力
B.高空坠物的受害人对侵权人提出损害赔偿请求
C.税务局对偷漏税的公司予以处罚
D.某公司股东会决议公司解散并自行成立清算组
2.甲和乙欲在上海成立一家有限责任公司,出资额各占50%,公司的注册资本为100万。依照《公司法》的规定,甲和乙的货币出资合计至少应为( )
A.10万 B.20万
C.30万 D.50万
3.甲、乙、丙共同出资成立了一个有限责任公司,甲认缴出资3万元,公司向其颁发了出资证明书,并记载于股东名册,但是没有将甲的姓名及出资额向公司登记机关登记。对该行为法律后果的表述,正确的是( )
A.甲不能优先认购新股 B.甲不得对抗第三人
C.甲不能参加股东会行使表决权 D.甲不得转让股东权
4.下列有关有限责任公司分红的表述,正确的是( )
A.股东只能按照出资比例分红
B.股东只能按照持股比例分红
C.股东应按照出资比例分红,但是2/3以上股东同意不按出资比例分红的除外
D.股东应按照出资比例分红,但是全体股东同意不按出资比例分红的除外
5.刘某单独投资50万元设立宏达一人有限责任公司,下列表述正确的是( )
A.刘某可以认缴全部出资并分期缴纳股款
B.刘某还可以单独投资设立其他一人有限责任公司
C.宏达公司无需设立股东会
D.宏达公司还可以单独投资设立全资子公司
6.有关股份有限公司董事会的表述,正确的是( )
A.董事会对监事会负责 B.董事会成员必须有职工代表
C.董事会决议的表决实行一人一票 D.董事会成员为五人至十五人
7.关于普通合伙企业合伙人的表述,正确的是( )
A.一人公司可以作普通合伙人
B.国家公务员可以作普通合伙人
C.上市公司可以作普通合伙人
D.无民事行为能力人和限制民事行为能力人可以作普通合伙人
8.关于合伙企业财产的表述,正确的是( )
A.合伙企业接受的捐赠是合伙企业财产的组成部分
B.合伙人的出资不是合伙企业财产的组成部分
C.合伙人的债权人不可以要求人民法院强制执行合伙人在合伙企业财产中的份额
D.合伙人之间转让在合伙企业中的全部财产份额,须经其他合伙人一致同意
9.甲、乙二人欲成立一个有限合伙企业,甲为有限合伙人,乙为普通合伙人,对此,下列表述正确的是( )
A.甲乙二人可以货币、实物、知识产权、土地使用权、劳务等出资
B.对合伙企业债务,甲乙承担无限连带责任
C.除合伙协议另有约定外,甲以其合伙份额出质,无需经乙同意
D.除合伙协议另有约定外,甲向他人转让其在合伙企业中的份额时,须经乙同意
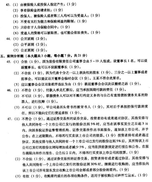
10.对个人独资企业的表述,正确的是( )
A.个人独资企业的投资者可以是个人,也可以是法人
B.个人独资企业的投资者对企业财产享有财产权
C.个人独资企业法定最低注册资本为人民币3万元
D.个人独资企业的事务必须由投资者本人自行管理
11.下列选项中,不得作为破产管理人的是( )
A.律师事务所 B.清算组
C.某执业会计师 D.人民法院
12.人民法院受理破产申请后,持有债务人财产的人应将财产交付给( )
A.债务人 B.债权人
C.管理人 D.债权人委员会
13.在破产程序中不享有别除权的是( )
A.抵押权人 B.质权人
C.留置权人 D.被保证人
14.某公司向年仅15岁的甲签发一张汇票,后甲将该汇票背书转让给乙,乙向甲支付了对价,此后乙又将该汇票背书转让给丙支付货款,乙、丙均不知甲的年龄状况。丙请求付款人承兑被拒绝。若乙或丙向甲主张票据权利,对此下列表述正确的是( )
A.甲可拒绝乙的追索,但不能拒绝丙的追索
B.甲既可以拒绝乙,又可以拒绝丙的追索
C.甲可拒绝丙的追索,但不能拒绝乙的追索
D.甲既不能拒绝乙、也不能拒绝丙的追索
15.依据《票据法》的规定,欠缺下列哪一项记载将导致汇票无效?( )
A.付款日期 B.付款地
C.出票地 D.出票日期
16.甲公司向乙公司签发一张汇票,并经承兑。乙公司将该汇票背书转让给丙公司。丙公司业务员在购买丁公司产品时,在该汇票背书栏内只签署个人姓名后将汇票交付给丁公司。可以对丁公司进行票据抗辩的是( )
A.甲、乙、丙公司与承兑人都可以 B.甲、乙、丙公司可以,承兑人不可以
C.只有甲、乙公司可以 D.只有丙公司可以
17.出票人甲向乙签发一张汇票,并记载“不得转让”。乙为向丙借款而将此汇票质押给丙。借款到期后乙无力还款,丙将此汇票贴现给丁银行。丁银行提示付款遭拒绝。下列表述正确的是( )
A.丁银行无权向任何人追索 B.丁银行有权向甲追索
C.丁银行有权向乙追索 D.丁银行有权向丙追索
18.甲公司以企业财产向乙保险公司投保了企业财产险,保险金额2000万元,保险期2年。在保险期内,乙保险公司又将此份保险业务向丙保险公司投保。下列表述正确的是
( )
A.乙、丙公司订立的保险合同是甲、乙公司保险合同的从合同,不具有独立性
B.丙保险公司可以直接要求甲公司向其支付保险费
C.若发生保险事故,甲公司可以要求乙、丙两家保险公司向其承担连带赔偿责任
D.若发生保险事故,乙保险公司不得以丙保险公司尚未履行保险责任为由,拒绝向甲公司支付保险金
19.人寿保险的被保险人或者受益人向保险人请求给付保险金的诉讼时效期间为( )
A.6个月 B.1年
C.2年 D.5年
20.孙某有一儿一女。孙某为自己投保了人寿险,并指定其配偶及女婿为受益人,但是没有明确受益顺序及受益份额。保险期间内,孙某的女婿因与孙某发生争执而杀害孙某。对此,下列表述正确的是( )
A.保险合同无效,保险公司可以拒付保险金
B.保险合同有效,但是受益人指定无效,保险金应作为遗产由孙某的继承人继承
C.保险合同有效,但是仅有孙某的配偶享有受益权
D.保险合同有效,孙某的配偶和女婿按照相等份额享有受益权
21.甲将自己的汽车向保险公司投保车损险,保险金额为5万元。一日,甲将汽车钥匙置于桌上,其15岁的儿子乙看到后未经甲同意擅自拿钥匙驾车出行,不慎与其他车辆相撞造成3万元的损失。现甲向保险公司提出索赔,下列说法正确的是( )
A.保险公司应向甲赔偿3万元
B.保险公司在向甲赔偿后,可以向乙追偿
C.保险公司可以甲有过错为由拒绝赔偿
D.保险公司可以甲放弃向乙追偿为由拒绝赔偿
22.在上市公司收购中,收购人持有的被收购的上市公司的股票,在收购行为完成后( )
A.六个月内不得转让
B.十二个月内不得转让
C.无转让期限制,但其转让所得收益归公司
D.无转让期限制,但其转让须经证券监督管理机构批准
23.下列有关股东代表诉讼的表述,正确的是( )
A.股东代表诉讼的原告为公司 B.股东代表诉讼的被告为公司
C.股东代表诉讼的原告为股东 D.股东代表诉讼的后果由股东承担
24.某上市公司董事王某欲与本公司签订供货合同。按照《公司法》的规定,董事会会议需对此事项作出决议。下列表述正确的是( )
A.王某不得出席此次董事会 B.王某不得对此事项行使表决权
C.王某可以代理他人行使表决权 D.此决议须经全体董事过半数同意方可生效
25.股票依法发行后,承担由发行人经营与收益的变化引致的投资风险的是( )
A.投资者 B.发行人
C.承销人 D.保荐人
26.下列在中华人民共和国境内进行的证券发行与交易,不适用《证券法》调整的是( )
A.股票的发行 B.政府债券的发行
C.公司债券的交易 D.证券投资基金份额的上市交易
27.船舶共有人就共有船舶设定抵押权,除共有人之间另有约定外,应当取得( )
A.全体共有人的同意 B.持有2/3以上份额的共有人的同意
C.持有1/2以上份额的共有人的同意 D.持有1/3以上份额的共有人的同意
28.船舶在装货港开航前,如果托运人要求解除合同,下列表述正确的是( )
A.任何情况下,承运人都可以拒绝
B.若货物已装船的,承运人可以拒绝
C.承运人不得拒绝,除合同另有约定,可以要求托运人支付约定运费的一半
D.承运人不得拒绝,除合同另有约定,可以要求托运人支付全部约定运费
29.旅客刘某乘坐“承风号”游轮自天津至大连旅游,在甲板上观光中,刘某因甲板栏杆毁坏而不慎坠入海中,当场经抢救无效死亡。刘某的继承人向承运人要求赔偿的请求权,其时效期间为( )
A.1年,自旅客应当离船之日起计算
B.2年,自旅客应当离船之日起计算
C.3年,自旅客应当离船之日起计算
D.2年,自旅客死亡之日起计算,但是此期限自离船之日起不得超过3年
30.一艘拖带驳船的拖轮与一艘货轮在我国领海相撞,由于事故发生时海上大雾弥漫,事故原因无法查明,对此事故的处理表述正确的是( )
A.拖轮对货轮进行赔偿 B.货轮对拖轮进行赔偿
C.双方互相赔偿 D.双方互不赔偿
二、多项选择题(本大题共5小题,每小题2分,共10分)
在每小题列出的五个备选项中至少有两个是符合题目要求的,请将其代码填写在题后的括号内。错选、多选、少选或未选均无分。
31.下列关于公司特征的表述,正确的是( )
A.公司是社团组织 B.公司是法人组织
C.公司是营利性组织 D.公司的财产由股东投入并归股东所有
E.公司独立对外承担民事责任
32.我国公司法规定的公司类型包括( )
A.无限责任公司 B.两合公司
C.股份两合公司 D.股份有限公司
E.有限责任公司
33.在人民法院受理破产申请后发生的下列债务中,属于共益债务的是( )
A.破产案件的诉讼费用
B.债务人财产受无因管理所产生的债务
C.分配债务人财产的费用
D.管理人或者相关人员执行职务致人损害所产生的债务
E.管理债务人财产的费用
34.定期租船合同中,属于承租人的义务的是( )
A.确保航行安全 B.负责货物的装卸
C.保管货物 D.支付船舶保险费
E.按使用船舶的时间支付费用
35.票据关系的基本当事人包括( )
A.出票人 B.背书人
C.付款人 D.收款人
E.保证人
三、名词解释(本大题共5小题,每小题3分,共15分)
36.商事主体
37.公司章程
38.背书
39.保险合同
40.破产抵销权
四、简答题(本大题共4小题,每小题6分,共24分)
41.简述合伙的特征。
42.简述票据的特征。
43.简述保险受益人的特征。
44.简述《证券法》的基本原则。
五、案例分析题(本大题共3小题,每小题7分,共21分)
45.某股份有限公司董事会由5人组成,董事长1名,无副董事长。公司章程规定:“为他人提供借款或担保须经股东大会决议。”董事长陈某无视公司连续两年亏损的现状,操纵公司在未经股东大会讨论的情况下,向其子经营的公司提供借款,借款到期也不追还。公司董事王某持股5%,其对公司经营及陈某的做法不满,要求陈某召开董事会会议讨论追还欠款一事,但遭到陈某的拒绝。王某遂自行召集并主持了董事会,除陈某之外的其他4名董事均出席了会议,除1名董事弃权未投票外,包括王某在内的其他3名董事一致通过决议更换公司董事长为王某,并对欠款一事以公司名义提起诉讼。对此,陈某提出异议。
请回答下列问题:
(1)该股份有限公司董事会的组成是否符合《公司法》的规定?为什么?
(2)王某召集并主持的此次董事会会议是否合法有效?为什么?
(3)若陈某对此次董事会会议决议有异议,按照《公司法》的规定应以何种理由提出何种诉讼?
46.甲公司与乙公司签订买卖合同,约定合同价款为60万元。乙公司在收到甲公司交付的货物后,向其签发了一张经承兑的银行汇票。此后,甲公司为支付欠款,将此汇票转让给了丙公司。丙公司又将此汇票转让给丁公司,丁公司又转让给了甲公司。汇票到期后,甲公司请求承兑银行付款遭拒绝。银行拒付的理由是:乙公司发现甲公司交付的货物存在严重的质量缺陷,认为甲公司的行为已经构成重大违约,因此通知承兑银行拒绝付款。
请回答下列问题:
(1)承兑银行拒绝付款的行为是否符合《票据法》的规定?为什么?
(2)甲公司能否向乙公司主张追索权?为什么?
(3)甲公司能否向丙、丁公司主张追索权?为什么?
47.甲、乙、丙、丁均为上市公司。2010年1月1日,甲、乙、丙公司通过协议约定共同购买丁公司的股份。到1月30日,甲、乙、丙三公司分别持有丁公司2%、2%和l%的股份,三公司决定继续秘密增持丁公司股份。到3月15日,甲、乙、丙三公司分别持有丁公司15%、10%和5%的股份。此时,三公司协商由甲公司出面收购丁公司的股份。3月16日,甲公司向丁公司前10大股东发出部分收购要约,要约规定仅继续收购丁公司2l%的股份。丁公司其他股东得到消息后,也要求甲公司按照要约规定的相同条件收购其股份。
请回答以下问题:
(1)2010年3月15日以前,甲、乙、丙三公司秘密增持丁公司股份的行为是否符
合《证券法》的规定?为什么?
(2)甲公司向丁公司前10名股东发出部分收购要约的行为是否合法?为什么?
(3)丁公司其他股东是否有权要求甲公司以要约规定的相同条件收购其股份?为什么?


本文标签:贵州自考 商法原理与实务 2018年贵州自考法学类商法原理与实务模拟试题及答案一
转载请注明:文章转载自(贵州自考网)
⊙小编提示:添加【贵州自考网】招生老师微信,即可了解2025年贵州自考政策资讯、自考报名入口、准考证打印入口、成绩查询时间以及领取历年真题资料、个人专属备考方案等相关信息!

(添加“贵州自考网”招生老师微信,在线咨询报名报考等相关问题)
贵州自考网声明:
1、由于各方面情况的调整与变化,本网提供的考试信息仅供参考,考试信息以省考试院及院校官方发布的信息为准。
2、本网信息来源为其他媒体的稿件转载,免费转载出于非商业性学习目的,版权归原作者所有,如有内容与版权问题等请与本站联系。联系邮箱:952056566@qq.com
贵州自考便捷服务
贵州自考网考生微信交流群



